Математика 5 класс - Поурочные разработки
Порядок действий в выражениях, содержащих действия разных ступеней - Порядок действий в вычислениях - Действия с натуральными числами
Цель: закрепить навык в выполнении порядка действий.
Ход урока
I. Организационный момент.
II. Устная работа.
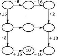
1. Восстановите цепочку вычислений (рис. 58).

Рис. 58
2. Кто быстрее сосчитает?

III. Формирование умений и навыков.
1. ДМ, О-16, № 1.
2. У, № 272 (устно).
3. № 273. Составить выражения с комментированием у доски. Найти значения выражений самостоятельно.
Взаимопроверка.
4. У, № 286. Возможны такие варианты:
![]()
Физкультминутка «Зрительная гимнастика.
5. У, № 282. а) 450 - (46 + 42) · 2; б) 450 - (46 + 42) · 4; в) 450 - (46 + 42) · 5.
6. У, № 247 (б—ж). Дать возможность учащимся контролировать промежуточные результаты вычислений.

IV. Итоги урока.
1. Какие действия относятся к действиям первой ступени? к действиям второй ступени?
2. В каком порядке выполняются действия в выражениях без скобок, если в него входят все арифметические действия?
3. В каком порядке выполняются действия в выражениях со скобками?
V. Домашнее задание. У, № 271, 274 (а, з), 283, 288 (по желанию).